

Motorola MVME162 Embedded Controller
Features of the MVME162 include:
25MHz 32-bit Microprocessor: either an MC68LC040 Enhanced 32-bit
Microprocessor with 8KB of cache and MMU, or an optional 25MHz
MC68040 32-bit Microprocessor with 8KB of cache, MMU, and FPU
1MB, 4MB, or 8MB of shared Dynamic Random Access Memory (DRAM)
with programmable parity
512KB of Static Random Access Memory (SRAM) with battery backup
One JEDEC standard 32-pin PLCC EPROM socket (EPROMs may be
shipped separately from the MVME162)
1MB Flash memory: either one Intel 28F008SA (for older boards) or four
Intel 28F020s (for newer boards)
Four 32-bit programmable timers and programmable Watchdog Timer
(MCchip)
Two 32-bit programmable timers and programmable Watchdog Timer
(optional VMEchip2)
8K by 8 Non-Volatile Random Access Memory (NVRAM) and Time of
Day (TOD) clock with battery backup (Thompson MK48T08)
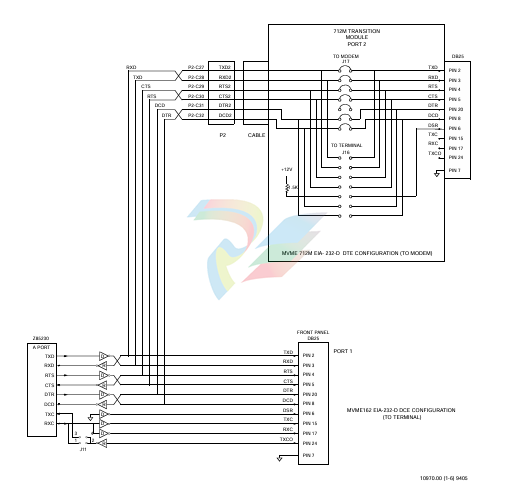
Input/Output– Two serial ports (one EIA-232-D DCE; one EIA-232-D or EIA-530
DCE/DTE) – Serial port controller (Zilog Z85230)– Optional Small Computer Systems Interface (SCSI) bus interface with
32-bit local bus burst Direct Memory Access (DMA) (NCR 53C710
controller)– Optional LAN Ethernet transceiver interface with 32-bit local bus
DMA (Intel 82596CA controller)– Four MVIP IndustryPack interfaces
VMEbus interface (VMEchip2)—non-VMEbus version optional– VMEbus system controller functions– VMEbus interface to local bus (A24/A32. D8/D16/D32
(D8/D16/D32/D64BLT) (BLT = Block Transfer)– Local bus to VMEbus interface (A16/A24/A32. D8/D16/D32)– VMEbus interrupter
1-2

VMEbus interrupt handler– Global CSR for interprocessor communications– DMA for fast local memory-VMEbus transfers (A16/A24/A32.
D16/D32[D16/D32/D64BLT])
Switches and Light-Emitting Diodes (LEDs)– Two pushbutton switches (ABORT and RESET)– Eight LEDs (FAIL, STAT, RUN, SCON, LAN, FUSE, SCSI, and VME)
Specifications
Table 1-2. MVME162 Specifications, lists the specifications for an MVME162
without IndustryPacks. The subsequent sections detail cooling requirements
and FCC compliance.
Cooling Requirements
The Motorola MVME162 Embedded Controller is specified, designed, and
tested to operate reliably with an incoming air temperature range from 0° to
55° C (32° to 131° F) with forced air cooling at a velocity typically achievable
by using a 100 CFM axial fan. Temperature qualification is performed in a
standard Motorola VMEsystem 3000 chassis. Twenty-five watt load boards
are inserted in two card slots, one on each side, adjacent to the board under
test, to simulate a high power density system configuration. An assembly of
three axial fans, rated at 100 CFM per fan, is placed directly under the VME
card cage. The incoming air temperature is measured between the fan
assembly and the card cage, where the incoming airstream first encounters the
controller under test. Test software is executed as the controller is subjected to
ambient temperature variations. Case temperatures of critical, high power
density integrated circuits are monitored to ensure component vendors
specifications are not exceeded.
While the exact amount of airflow required for cooling depends on the
ambient air temperature and the type, number, and location of boards and
other heat sources, adequate cooling can usually be achieved with 10 CFM
and 490 LFM flowing over the controller. Less airflow is required to cool the
controller in environments having lower maximum ambients. Under more
favorable thermal conditions, it may be possible to operate the controller
reliably at higher than 55° C with increased airflow. It is important to note that
there are several factors, in addition to the rated CFM of the air mover, which
determine the actual volume and speed of air flowing over the controller.
Special Considerations for Elevated Temperature Operation
The following information is for users whose applications for the MVME162
may subject it to high temperatures.
The MVME162 uses commercial grade devices. Therefore, it can operate in an
environment with ambient air temperatures from 0° C to 70° C. Several factors
influence the ambient temperature seen by components on the MVME162.
Among them are inlet air temperature; air flow characteristics; number, types,
and locations of IndustryPack (IP) modules; power dissipation of adjacent
boards in the system, etc.
A temperature profile of the MVME162-023 was developed in an MVME945
12-slot VME chassis. This board was loaded with one GreenSpring IP-Dual
P/T module (position a) and three GreenSpring IP-488 modules (positions b,
c, and d). One twenty-five-watt load board was installed adjacent to each side
of the board under test. The exit air velocity was approximately 200 LFM
between the MVME162 and the IP-Dual P/T module. Under these conditions,
a 10° C rise between the inlet and exit air was observed. At 70° C exit air
temperature (60° C inlet air), the junction temperatures of devices on the
MVME162 were calculated (from the measured case temperatures) and did
not exceed 100° C.
The following are some steps that the user can take to help make elevated
temperature operation possible:
1. Position the MVME162 board in the chassis for maximum airflow over the
component side of the board.
2. Avoid placing boards with high power dissipation adjacent to the
MVME162.
3. Use low-power IP modules only. The preferred locations for IP modules
are position a (J2 and J3) and position d (J18 and J19).
FCC Compliance
The MVME162 was tested without IndustryPacks in an FCC-compliant chassis
and meets the requirements for Class A equipment. FCC compliance was
achieved under the following conditions:
1. Shielded cables on all external I/O ports.
2. Cable shields connected to earth ground via metal shell connectors
bonded to a conductive module front panel.
3. Conductive chassis rails connected to earth ground. This provides the
path for connecting shields to earth ground.
4. Front panel screws properly tightened.
For minimum RF emissions, it is essential that the conditions above be
implemented. Failure to do so could compromise the FCC compliance of the
equipment containing the module.
| User name | Member Level | Quantity | Specification | Purchase Date |
|---|
Add: High-tech Software Park, Xiamen City, Fujian Province
Mobile: +86-17750019513(WhatsApp)
Email: yy4291644@gmail.com
Website: https://www.abb-sis.com