

system.
CMOS Battery: The VMICPCI-7806 uses a holder that permits
field replacement of the CMOS battery. A header and jumper
allows the battery to be disconnected from the circuitry for
long-term storage.
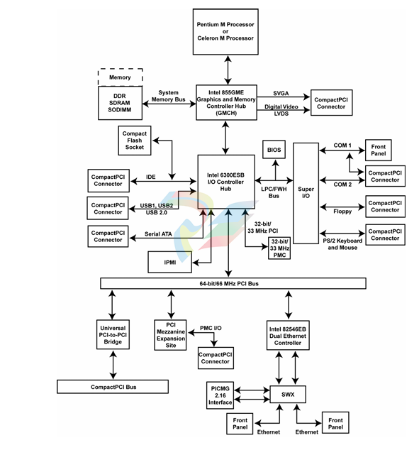
Back Panel Configuration: The VMICPCI-7806 provides support
for several peripherals using the CompactPCI backplane
connectors. These signals are routed to the CompactPCI J3 and
J5 connectors. This permits connection of the external IDE disk
drive, floppy drive, USB, SATA, video, and keyboard and mouse
via the VMIACC-0584 backplane adapter. Connection to these
signals is provided to facilitate application development.
NOTE: If the VMICPCI-7806 is not used with the VMIACC-0584
back plane adaptor, the user is responsible for either
terminating video, SATA and USB or for disabling these features
in the CMOS setup.
Operating System and Software Support
The VMICPCI-7806 supports a variety of operating systems
including Microsoft® Windows 2000. Windows XP, QNX, Linux
and VxWorks.
Physical/Environmental Specifications
Dimensions: 6U (4HP) single slot Eurocard form factor
Height
Depth
Thickness
9.2 in. (233.4mm)
6.3 in. (160mm)
0.8 in. (20.3mm
Power Requirements: Low Power/Extended Temperature option
Pentium M 1.4 GHz (1 Gbyte Memory)
+5VDC (+5. -3 percent), 1.5A (typical), 3.5A (maximum)
+3.3VDC (+5. -3 percent), 1.5A (typical), 1.8A (maximum)
+12.0VDC (+5. -3 percent), 50 mA maximum -12VDC (+5. -3 percent), 50 mA maximum
Pentium M Processor (1 Gbyte Memory)
+5VDC (+5. -3 percent), 4.5A (typical), 6.75A maximum
+3.3VDC (+5. -3 percent), 1.5A (typical), 2.0A maximum
+12.0VDC (+5. -3 percent), 50mA maximum -12VDC (+5. -3 percent), 50mA maximum
Airflow: Forced air cooling required, 400 LFM minimum,
measured at the top (outlet) of the unit
Altitude: Operating, 0 – 10.000 ft (3.000 m)
Storage, 0 – 40.000 ft (12.000 m)
Temperature:
Operating, -0° C to +50° C
Storage, -20° C to +70° C
NOTE: The Pentium M processor will throttle when its junction
temperature is between 90° C and 100° C. If application cannot
take throttling of the CPU, then the thermal profile of the system
must be verified to keep the CPU junction temperature less than
90°C.
Humidity: Operating, Relative Humidity 5% to 95%,
noncondensing Storage, Relative Humidity 5% to 95%,
noncondensing
Vibration: 6 Gs RMS (20 - 2000 Hz) random, .0185 G2 per Hz
spectrum
Shock: 10 Gs, 16 ms half sine, 6 axis, 10 pulses each
MTBF: Total hours 246.953
Trademarks
Intel and Pentium are registered trademarks of Intel
Corporation. Microsoft and Windows are registered trademarks
of Microsoft Corporation. CompactPCI and PICMG are registered
trademarks of PCI Industrial Computer Manufacturer’s Group.
Other registered trademarks are the property of their respective
owners.

Add: High-tech Software Park, Xiamen City, Fujian Province
Mobile: +86-17750019513(WhatsApp)
Email: yy4291644@gmail.com
Website: https://www.abb-sis.com